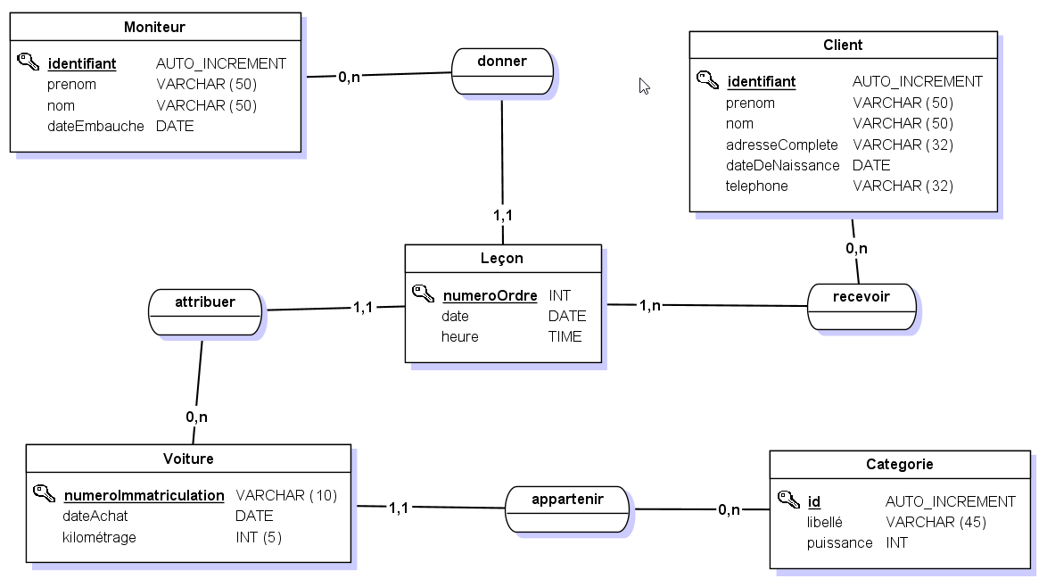
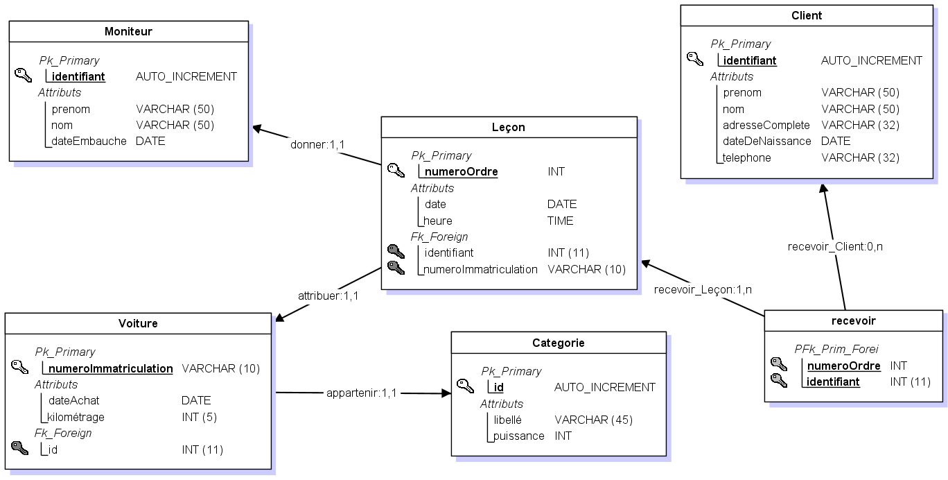
#------------------------------------------------------------ # Table: Client #------------------------------------------------------------ CREATE TABLE Client( identifiant Int Auto_increment NOT NULL , prenom Varchar (50) NOT NULL , nom Varchar (50) NOT NULL , adresseComplete Varchar (32) NOT NULL , dateDeNaissance Date NOT NULL , telephone Varchar (32) NOT NULL ,CONSTRAINT Client_PK PRIMARY KEY (identifiant) )ENGINE=InnoDB; #------------------------------------------------------------ # Table: Moniteur #------------------------------------------------------------ CREATE TABLE Moniteur( identifiant Int Auto_increment NOT NULL , prenom Varchar (50) NOT NULL , nom Varchar (50) NOT NULL , dateEmbauche Date NOT NULL ,CONSTRAINT Moniteur_PK PRIMARY KEY (identifiant) )ENGINE=InnoDB; #------------------------------------------------------------ # Table: Categorie #------------------------------------------------------------ CREATE TABLE Categorie( id Int Auto_increment NOT NULL , libelle Varchar (45) NOT NULL , puissance Int NOT NULL ,CONSTRAINT Categorie_PK PRIMARY KEY (id) )ENGINE=InnoDB; #------------------------------------------------------------ # Table: Voiture #------------------------------------------------------------ CREATE TABLE Voiture( numeroImmatriculation Varchar (10) NOT NULL , dateAchat Date NOT NULL , kilometrage Int NOT NULL , id Int NOT NULL ,CONSTRAINT Voiture_PK PRIMARY KEY (numeroImmatriculation) ,CONSTRAINT Voiture_Categorie_FK FOREIGN KEY (id) REFERENCES Categorie(id) )ENGINE=InnoDB; #------------------------------------------------------------ # Table: Leçon #------------------------------------------------------------ CREATE TABLE Lecon( numeroOrdre Int NOT NULL , date Date NOT NULL , heure Time NOT NULL , identifiant Int NOT NULL , numeroImmatriculation Varchar (10) NOT NULL ,CONSTRAINT Lecon_PK PRIMARY KEY (numeroOrdre) ,CONSTRAINT Lecon_Moniteur_FK FOREIGN KEY (identifiant) REFERENCES Moniteur(identifiant) ,CONSTRAINT Lecon_Voiture0_FK FOREIGN KEY (numeroImmatriculation) REFERENCES Voiture(numeroImmatriculation) )ENGINE=InnoDB; #------------------------------------------------------------ # Table: recevoir #------------------------------------------------------------ CREATE TABLE recevoir( numeroOrdre Int NOT NULL , identifiant Int NOT NULL ,CONSTRAINT recevoir_PK PRIMARY KEY (numeroOrdre,identifiant) ,CONSTRAINT recevoir_Lecon_FK FOREIGN KEY (numeroOrdre) REFERENCES Lecon(numeroOrdre) ,CONSTRAINT recevoir_Client0_FK FOREIGN KEY (identifiant) REFERENCES Client(identifiant) )ENGINE=InnoDB;
Auteur : Philippe Bouget