Aller au contenu

Solutions des exercices pratiques

Uses Cases

1. Garagiste

garagiste

2. Gestion des Demandes de Formation

Le Use Case Etablir une demande peut être détaillé en d’autres Uses Cases

Gestion des Formations

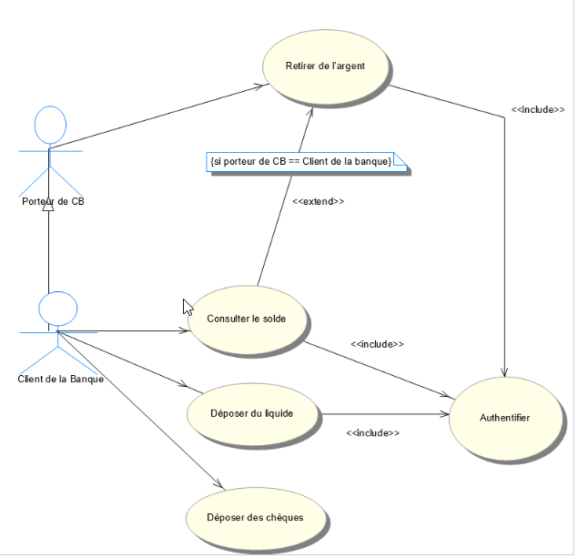
3. Diagramme de cas d’utilisation (Guichet Automatique)

Etape 1

GAB

Etape 2

GAB

Etape 3

GAB

Etape 4

GAB

Scénario : Retirer Argent avec une CB

Cas d’utilisation : Retirer de l’argent (avec une Carte Bancaire)

Informations générales

Objectif : Effectuer un retrait d’argent avec une Carte Bancaire

Acteur principal : Porteur de Carte Bancaire ou Client de la Banque

Acteur secondaire : aucun

Pré-condition : Le distributeur contient des Billets. Il est dans l’attente d’une opération. Il n’est pas en panne.

Post-condition : Si l’argent a été retiré, la somme restante sur le compte est diminuée du montant du retrait effectué. Dans le cas contraire, la somme sur le compte est inchangée.

Déclencheur : introduction d’une carte bancaire dans le DAB

Scénario Principal

Etape - Acteur - Description de l’action

  1. Client - introduit sa carte bancaire
  2. Système - lit la carte et vérifie sa validité
  3. Système - demande au client de taper son code
  4. Client - tape son code confidentiel et valide
  5. Système - Vérifie que le code correspond à la carte
  6. Client - choisit une opération de retrait
  7. Système - demande le montant à retirer
  8. Client - saisit le montant du retrait souhaité et valide

Scénari alternatifs

Alternative 5a : Carte Invalide

cette alternative est effective à l’étape 2 du scénario principal.

  1. Système - rejette la carte et affiche le message d’information « carte invalide »

Le cas d’utilisation se termine.

2) TP - Vols

vols-diag-classe

3) TP - Locauto

vols-diag-classe

4) Gestion de Locations Vidéos

Diagramme de flux (hors UML)

videolocatoutFlux

Use Case

videolocatoutUsecase

Diagramme de classes

videolocatoutDiagClasse

Télécharger le scénario “Enregistrer une location”

scenario